病区品质升级全面加速,抢抓行业发展新机遇
病区是患者康复与医护人员工作的核心功能空间,其环境条件、设施配置与功能布局,直接影响就医体验与医疗服务效率。当前,全国各级医院正将病区升级作为提升整体服务水平的关键举措,从过去零散的局部装修,逐步转向全面、系统、人性化的整体提升。这一转变不仅是医院高质量发展的内在要求,也为参与医院建设的相关各方带来了持续的市场需求。
政策引导明确病区改造方向
近年来,国家出台系列政策,为病区改造与品质提升提供了清晰指引,这些政策不仅关注基础环境改善,更强调系统化、人性化的升级方向。
《医院病房改造提升行动方案(2024—2028年)》提出,聚焦病房环境与设施条件,统筹推进空间改善、厕所改造、无障碍建设、安全保障等方面改造提升,加强二人间、三人间病房改造建设,全面改善医院住院条件;
与此同时,针对儿童、老年人等特殊群体的关怀政策也为改造注入了新内涵。《关于开展儿童友好医院建设的意见》倡导推进儿童病房的适儿化改造。而在医养结合与康复转型背景下,部分二级及以下医疗机构的病区空间也面临向长期照护、康复护理等功能适配改造的需求。
在当前多项政策的共同推动下,病区改造已逐步发展为涵盖基础功能提升、儿童友好关怀、老年照护适配、康复功能融合以及医养结合服务等多个方面的系统性升级工程。这种多维并举的政策导向,不仅为2026年及未来更长时期的医院建设指明了方向,也为相关产业链的持续发展注入了稳定而清晰的动力。

全国病房改造项目全景扫描
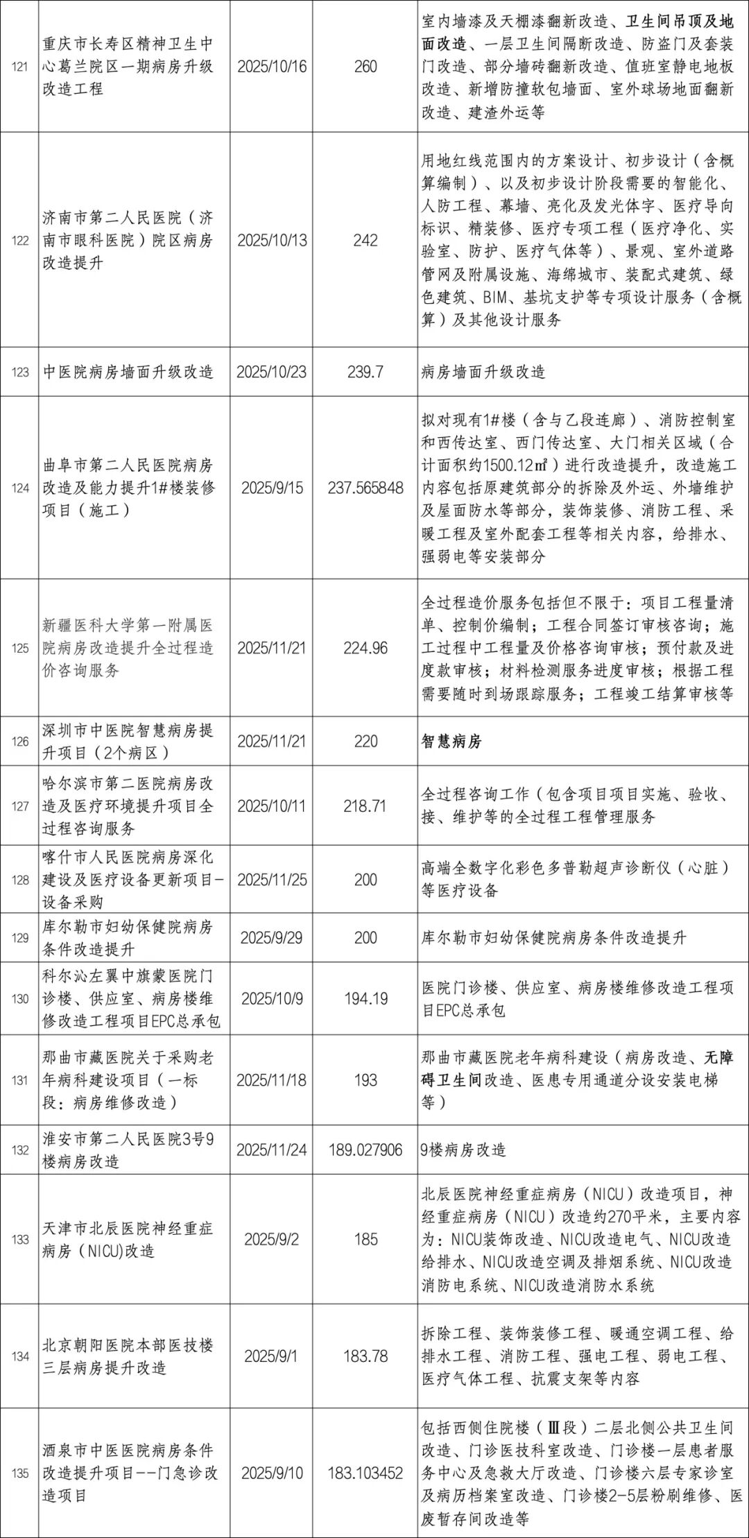
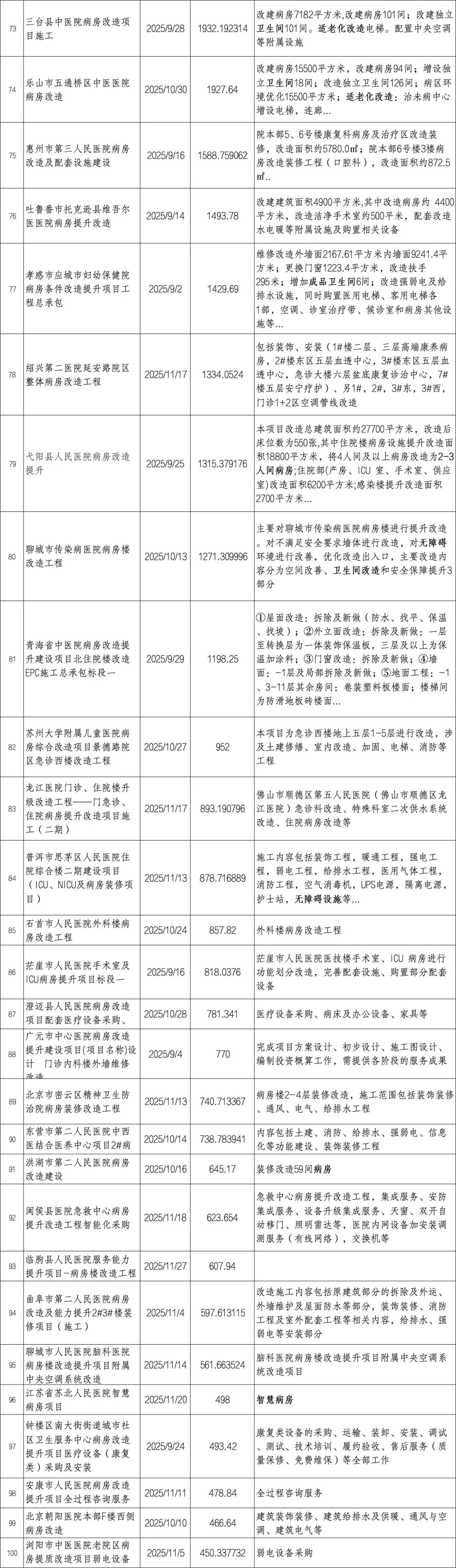
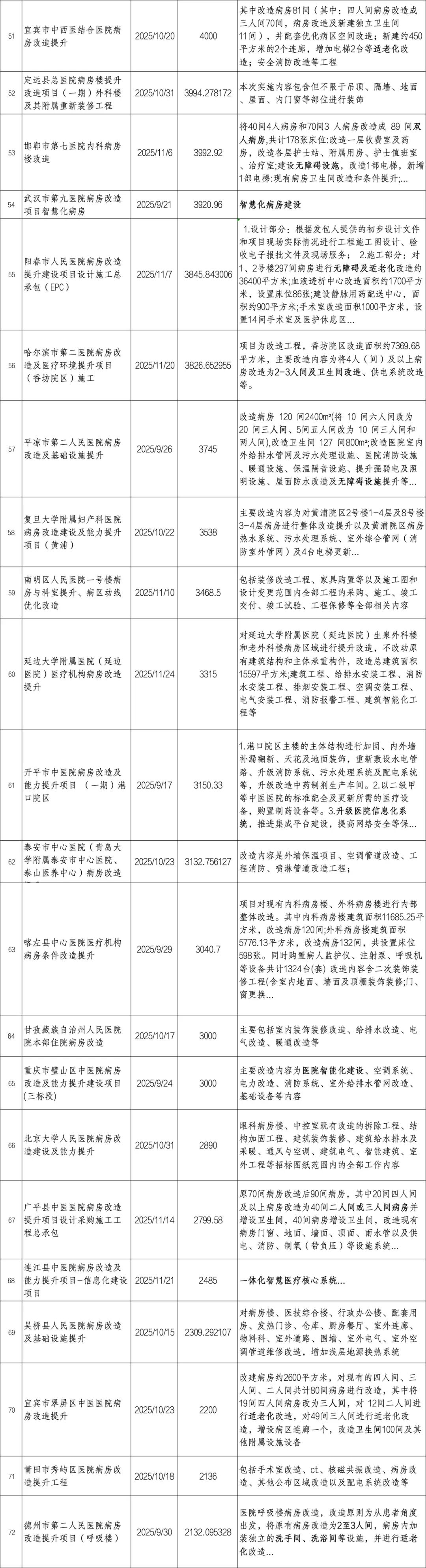
根据公开数据统计,仅在2025年9月至11月,全国病房改造相关招标项目已超600项,其中金额超过100万元的项目已达156项,总投资额超过5000万元以上的大型综合性项目超过20项。项目地域分布广泛,从一线城市覆盖至县域,标志着系统性升级行动已在全国层面铺开
*根据全国公共资源交易中心公开招标数据统计,以上为9月-11月金额大于100万的病房改造类相关招标数据
从近期各地的实践及数据分析来看,病房作为病区核心单元的改造需求集中,并呈现出以下明显趋势:
改造热点集中于空间重组与流程优化,将多人间改造为2-3人间成为普遍做法,这涉及平面布局、机电系统等多方面的综合性调整。
安全、无障碍与适老化已成为基础性要求。卫生间改造、无障碍设施加设等相关需求在项目中高频出现,体现了构建安全包容环境的共识。
改造的专业化与智慧化趋势显著。一方面,为儿科、康复护理等特定场景的专科化改造需求增长;另一方面,智慧病房系统及相关软硬件应用正逐步下沉,提升管理效率与患者体验。
此外,面对复杂的改造工程,能够整合设计、采购与施工的一体化解决方案愈发受到重视,以保障改造期间的医院正常运营与项目整体品质。
当前全国病区品质提升已进入系统化升级阶段,空间优化、适老安全、智慧融合与专科适配成为主流提升方向,为相关产品与技术带来持续增长的市场空间。未来,具备多专业整合能力、能保障医院运营的整体解决方案将成为关键,推动行业向更专业、可持续的方向发展。
聚焦CHCC2026 S15病区品质提升馆
为精准响应病区系统化升级需求,CHCC2026特设 S15病区品质提升馆,直面医院病区改造中的核心需求与共性挑战,打造汇聚前沿设计、创新技术与系统解决方案的一站式对接平台。
S15病区品质提升馆紧密围绕当前病区改造核心需求设置五大展区,全面覆盖从空间规划、智能系统、专科适配到家具部品、医用床具及卫生间集成的全流程解决方案,精准匹配业主方需求,快速获取从设计到实施、从硬件到软件的整体解决方案,高效推进病区品质提升项目落地。
同时,S15馆将精准邀约具有决策权与影响力的关键人群,包括医院院长、分管后勤/运营的副院长,以及基建、设备、后勤、信息、临床等科室负责人,组成专业参观团,确保参展商能够与目标客户进行高效、精准的深度对接。
展会同期举办“智慧医院规划建设与改造提升专题论坛”和“医院病房改造升级专题论坛”。邀请多位行业**专家,从病区流程优化、智慧系统集成到病房改造实践进行多维分享,共探病区品质提升的创新路径,赋能医院病区的人文关怀与可持续发展。
“十五五”医院建设浪潮即至
立即抢占核心席位
